公司介绍
北汽福田汽车股份有限公司成立于 1996 年 8 月 28 日,1998 年在上海证券交易所上市。是一家国有控股上市公司,员工 4 万人。目前业务已覆盖商用车全品类,构建了车辆与移动装备、零部件、数字科技和商业生态四大业务体系,产品和服务覆盖全球 130 个国家和地区。福田汽车品牌价值达两千多亿元,国内商用车领域连续 19 年排名第一。
山东多功能汽车厂作为北汽福田旗下的商务车乘用车制造生产基地,是福田汽车未来十年着力打造的百万辆级全球生产基地,承担着福田汽车 VAN/MPV 类全系列产品的生产,该厂于 2011 年 12 月开工建设,2012 年 8 月份正式运营生产,总用地 2300 亩,总建筑面积 52 万平方米。主要车型有微客、轻客、蒙派克、伽途乘用车等,目标实现年销售收入 345亿元,利润 17 亿元,税收 23 亿元。


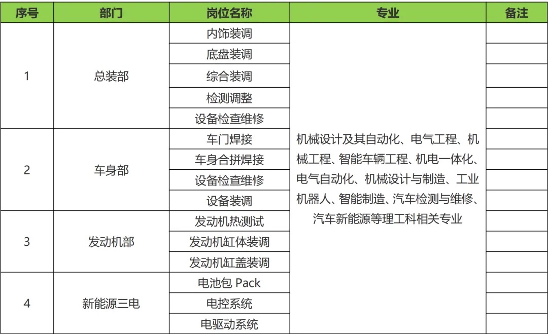
岗位介绍

福利待遇
1、实习期综合工资:4500-6500 元/月,团体意外保险;
2、转正后综合工资:5500-7500 元/月,五险/五险一金、全年发放 13 个月工资;
3、工作与休息:8 小时工作制,淡季平均每天加班 2-3 个小时,旺季平均每天加班 3-4 个小时,长白班,上六休一;
4、节假日福利:春节过节费 1000 元,中秋过节费 500 元(结合公司每年福利政策);
注:综合收入=(基本工资+节假日补助+加班费+技能补贴+全勤+质量奖
员工生活&衣食住行
衣:入职员工免费领取全套工装,劳保用品(夏、冬工装)。
食:就餐补贴 10 元;(午餐补 6 元,晚餐补 4 元)。
住:免费住宿(6 人间),配备空调、有线电视、WiFi 网络、暖气,拎包入住。
行:厂区配有 9 条线班车可直达市区;厂区门口有直达市里 91 路公交车。
乐:台球室、洗浴室、健身房、超市、洗衣房、药店等生活配套设施。
生活及工作环境
1.餐厅环境


2.宿舍环境


3.工作环境


公司地址/电话
山东省潍坊市高新区樱前街1399号北汽福田汽车山东多功能汽车厂
田老师 17653469992
来源:兰州工业学院就业信息